国电投6大项目同时采购进口阀门 | 国内阀门巨头为何集体落榜,谁拿走了这近千台订单?
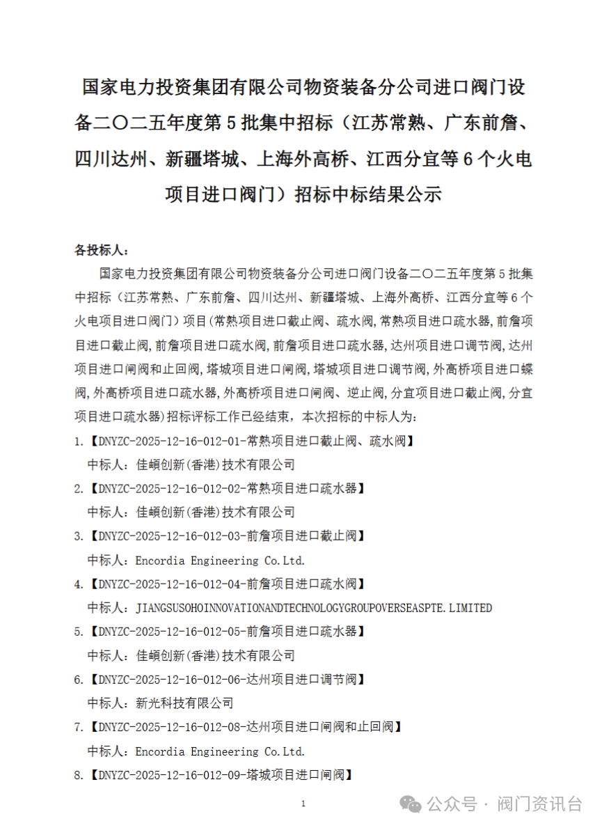
2月25日,国家电投电商平台一则中标公示引发关注:江苏常熟、广东前詹、四川达州、新疆塔城、上海外高桥、江西分宜——6个煤电项目同时进行进口阀门采购,中标结果全部出炉。


一份招标公告,意外曝光了国家电投在建的“煤电军团”阵容。这6个项目分布在华东、华南、西南、西北,清一色大容量、高参数机组,且投产时间集中在2026—2027年。眼下正是设备采购高峰期,阀门招标只是冰山一角。
一、六个项目,一个都不简单。
江苏常熟:3×660MW超超临界二次再热机组(替代扩建):常熟项目为替代扩建,将原有老机组换成高效超超临界二次再热机组,装机容量3×66万千瓦,属于典型的“上大压小”升级。
广东前詹:2×1000MW燃煤发电工程,位于揭阳前詹,规划2台百万千瓦机组,计划2027年5月、7月先后投产。该项目是广东省重点能源项目,将为粤东地区提供稳定电力支撑。
四川达州:2×1000MW新建项目,2025年9月已开工,预计2027年6月、9月投运。作为四川电网的骨干电源,达州项目将增强川东北地区供电能力。
新疆塔城:2×66万千瓦煤电一体化,属于煤电一体化项目,两台机组计划2027年8月、10月投产。该项目将促进当地煤炭资源就地转化,保障疆电外送。
上海外高桥:2×100万千瓦绿色高效煤电项目。外高桥电厂以“容量替代”方式新建2台百万千瓦机组,同样计划2027年8月、10月投运。项目采用更高环保标准,打造城市绿色煤电标杆。
江西分宜:2×1000MW扩建工程。在现有2×66万千瓦机组基础上,再扩建2台百万千瓦机组。分宜电厂将成为江西重要的火电基地。
除了国家电投这6个项目,华润电力在温州的三期项目也已启动,再添两台百万机组。浙江火电格局正悄然生变——多个大型煤电项目同时推进,显示“十四五”后期煤电建设正在提速。
二、采购了什么阀门?为何坚持进口?
此次6个项目采购的阀门数量近千台,具体分布如下:常熟项目:进口闸阀42套前詹项目:进口截止阀304套塔城项目:进口闸阀10台分宜项目:进口截止阀2台套(注:此处“台套”可能指成套设备,但数量较少)达州项目:进口蝶阀2台套外高桥项目:进口截止阀、疏水阀412台。
1.工况的“苛刻”决定了品牌的“保守”你之前提到的文章里说得很准:这些阀门主要用于主蒸汽、抽汽、给水系统。煤电机组现在正向超超临界、百万千瓦级发展,蒸汽温度往往超过600℃,压力超过25兆帕。在这种极端工况下,阀门的密封性、耐冲蚀性和长期稳定性是刚需。虽然国内阀企在常规阀门上已经做得很好,但在这种“高参数、关键部位”,电力业主(尤其是国家电投这样的央企)往往倾向于选择经过数十年全球电站验证的欧美/日本品牌(如艾默生、福斯、萨姆森、威兰等)。因为一旦关键阀门内漏或卡涩,导致的非计划停运损失远远大于阀门本身的采购成本。
2.标文件的“隐形门槛”你之前提到的“要求提供至少国内2台1000MW或600MW等级机组配套、12个月以上良好运行业绩”,这个门槛对国内企业来说其实是比较高的。这就形成了一个“先有鸡还是先有蛋”的困境:国产高端阀门想要获得这6个项目的入场券,必须要有同等机组的运行业绩;但没有这些大型项目的准入,又很难积累这样的业绩。这次招标的规模大、影响大,业主在保投产、保安全的要求下,选择了业绩库更丰富的进口品牌。
3.中标人背后的“品牌逻辑”看这份名单,中标人都是香港或新加坡的公司(如佳顿创新、Encordia、德利威國際等)。这并不意味着阀门是这些贸易公司造的,它们通常是欧美顶尖阀门品牌在大中华区的代理或授权分销商。例如,中标多项疏水器的“佳顿创新”很可能是某家知名疏水阀品牌的代理;而“科路控制”往往与仪表管阀件相关。这说明最终使用的阀体本身依然源自国际工业强国的制造体系。
三、6个项目,一个强烈信号
从地域分布看,江苏、广东、四川、新疆、上海、江西——东西南北中,煤电建设全面铺开。从技术路线看,超超临界、二次再热、一次再热,660MW、1000MW,都是当前最先进的高效煤电机组。
这批项目集中在2026—2027年投产,现在正是设备招标高峰期。阀门采购的启动,意味着设计图纸已定、设备清单已出、资金已到位。接下来,锅炉、汽机、发电机、辅机等大批设备招标将陆续发布。
对于供应商而言,这是一个明确的备货信号。对于行业观察者而言,这更是一个风向标:经历多年沉寂后,煤电的“第二春”真的来了——作为能源安全“压舱石”,煤电正在以更清洁、更高效的方式回归。
总结来说,这次6个项目全部选用进口,是一次“安全压倒一切”的选择。但对于国内阀企而言,这也是一个明确的“技术升级动员令”——百万千瓦级煤电的“第二春”已经来了,如果不能在2026-2027这批机组投运后的后续维护和备件市场中站稳脚跟,或者不能在下一个周期的项目中拿出同等可靠的产品,这个市场依然会是进口品牌的天下。
